灿耀星城(售楼处) 首页 - 销售中心 - 环境 - 户型 - 价格 - 地址 - 楼盘详情 - 配套 - 电话 - 交房时间 - 配套 - 电话 - 交房时间
扫描到手机,新闻随时看
扫一扫,用手机看文章
更加方便分享给朋友
灿耀星城预约热线☎:400-8080-420✅✅



































































2024.5.27上海发布近8年来最有力度的房产新政,买房之前,先要看一下是否有“买房资格”,那么上海的限购政策是怎么样的呢?
2024.06.21日起,上海新房不再以集中公示在网上房地产网站。
2024.7.22日起,上海新购新房与二手房,首套与二套利率均有调整.
2024.8.21日起,临港放松落户政策调整亮点:居转户年限由7年缩短为3年的,新片区工作时间由不低于2年,减少为不低于1年。居住证专项加分:在新片区工作并居住的,满一年积2分,最高积20分。
2024.08.27起,上海执行18年的“70、90”政策正式退出,70.90平小户型新房退出历史舞台,执行标准分别调整为100平方米、110平方米、120平方米。

灿耀星城预约热线☎:400-8080-420✅✅
2024.9.29上海楼市新政再落地!
(一)对非本市户籍居民家庭以及单身人士购买外环外住房的,购房所需缴纳社会保险或个人所得税的年限,调整为购房之日前连续缴纳满1年及以上。
(二)对持《上海市居住证》且积分达到标准分值、在本市缴纳社会保险或个人所得税满3年及以上的非本市户籍居民家庭,在购买住房套数方面享受沪籍居民家庭的购房待遇。
(三)首套住房商业性个人住房贷款最低首付款比例调整为不低于15%。二套住房商业性个人住房贷款最低首付款比例调整为不低于25%;实行差异化政策区域的二套房贷最低首付款比例调整为不低于20%。住房公积金二套房贷最低首付比例相应调整。
(四)调整增值税征免年限,将个人对外销售住房增值税征免年限从5年调整为2年。
(五)按照国家工作部署,及时取消普通住房标准和非普通住房标准,减少住房交易成本,更好满足居民改善性住房需求。
2024.10.21起中国人民银行下调房屋贷款LPR25个基点,最新利率LPR3.6%。
五年期以上首套房贷执行利率:LPR(3.6%)-45bp =3.15%,五年期以上二套房贷执行利率:LPR(3.6%)-5bp=3.55%,
商用房LPR(3.6%)+60BP=4.2%,公积金首套2.85%,二套3.325%
(五年期以上二套:临港、嘉定、青浦、松江、奉贤、宝山、金山LPR-25BP=3.35%)
2024.11.13日起:契税方面,将现行享受1%低税率优惠的面积标准由90平方米提高到140平方米对个人购买家庭唯一住房和家庭第二套住房,只要面积不超过140平方米的,统一按1%的税率缴纳契税。
增值税方面,在城市取消普通住宅标准后,对个人销售已购买2年以上(含2年)住房一律免征增值税,原针对北京、上海、广州、深圳4个城市个人销售已购买2年以上(含2年)非普通住房征收增值税的规定相应停止执行。
土地增值税方面,取消普通住宅和非普通住宅标准的城市,对纳税人建造销售增值额未超过扣除项目金额20%的普通标准住宅,继续实施免征土地增值税优惠政策。
2025.4.28日:上海市住房公积金管理中心发布,在上海年满16岁且未达到退休年龄的市民,不论户籍,工作单位,有无职业均可自己缴纳住房公积金,缴纳基数为最低270,最高8860元。自2025.6.1日起施行。
2025.5.7日起:降低个人住房公积金贷款利率0.25个百分点,5年期以上首套房利率由2.85%降至2.6%,二套房贷利率由3.325%降至3.075%。五年内1-5年首套2.10%,二套2.525%。
2025.5.20日:五年期以上首套房贷执行利率(上海纯商贷):
LPR3.5%(3.5%)-45bp =3.05%,
五年期以上二套房贷执行利率:
LPR(3.5%)-5bp=3.45%,
(五年期以上二套:临港、嘉定、青浦、松江、奉贤、宝山、金山LPR-25BP=3.25%)

灿耀星城预约热线☎:400-8080-420✅✅
(注:1.外地户口在上海唯一住房在2024年5月28日后出售并网签,再购房不管是新房还是二手房不受社保与个税的限制,(不受环线限制)全上海房产都可以买。)
(2.外地户口购买崇明区房产包括长兴岛,社保与个税需要崇明区缴纳。)
什么是限购政策中的“多子女家庭”?
答:对本市或外地户籍居民家庭成员中有二孩及以上子女、且其中至少有一名子女未成年,认定为多子女家庭(例如一对夫妻,有一个子女已成年,另一个子女未成年,该夫妻及其未成年子女即为限购政策中的“多子女家庭”)。
多子女家庭可按该家庭在本市住房限购套数基础上再购买1套本市住房(例如该多子女家庭为本市户籍居民家庭,家庭名下已有2套本市住房,按多子女购房条件,该家庭可再购买1套本市住房)。
灿耀星城预约热线☎:400-8080-420✅✅
灿耀星城预约热线☎:400-8080-420✅✅

灿耀星城预约热线☎:400-8080-420✅✅

灿耀星城预约热线☎:400-8080-420✅✅

灿耀星城预约热线☎:400-8080-420✅✅
灿耀星城预约热线☎:400-8080-420✅✅


灿耀星城预约热线☎:400-8080-420✅✅

灿耀星城预约热线☎:400-8080-420✅✅
灿耀星城预约热线☎:400-8080-420✅✅

灿耀星城预约热线☎:400-8080-420✅✅
灿耀星城预约热线☎:400-8080-420✅✅
灿耀星城预约热线☎:400-8080-420✅✅
灿耀星城预约热线☎:400-8080-420✅✅
灿耀星城预约热线☎:400-8080-420✅✅

灿耀星城预约热线☎:400-8080-420✅✅

灿耀星城预约热线☎:400-8080-420✅✅
灿耀星城预约热线☎:400-8080-420✅✅

灿耀星城预约热线☎:400-8080-420✅✅

灿耀星城预约热线☎:400-8080-420✅✅



灿耀星城预约热线☎:400-8080-420✅✅

灿耀星城预约热线☎:400-8080-420✅✅

灿耀星城预约热线☎:400-8080-420✅✅

灿耀星城预约热线☎:400-8080-420✅✅

灿耀星城预约热线☎:400-8080-420✅✅

灿耀星城预约热线☎:400-8080-420✅✅


灿耀星城预约热线☎:400-8080-420✅✅
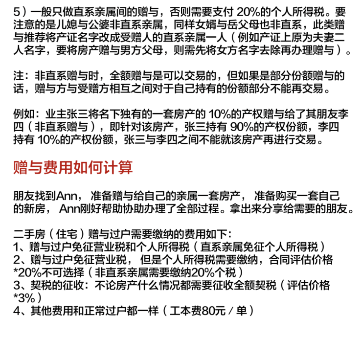
2024.5.27起:调整住房赠与规定,已赠与住房不再计入赠与人拥有住房套数。
灿耀星城预约热线☎:400-8080-420✅✅

灿耀星城预约热线☎:400-8080-420✅✅

灿耀星城预约热线☎:400-8080-420✅✅

灿耀星城预约热线☎:400-8080-420✅✅

灿耀星城预约热线☎:400-8080-420✅✅

灿耀星城预约热线☎:400-8080-420✅✅

灿耀星城预约热线☎:400-8080-420✅✅

灿耀星城预约热线☎:400-8080-420✅✅

灿耀星城预约热线☎:400-8080-420✅✅
声明:本文由入驻焦点开放平台的作者撰写,除焦点官方账号外,观点仅代表作者本人,不代表焦点立场。
