大华·星曜2024年最新房价-(上海闵行)大华·星曜丨大华·星曜户型配套-小区环境
扫描到手机,新闻随时看
扫一扫,用手机看文章
更加方便分享给朋友
最新消息!闵行浦江镇,万达旁+轨交旁+水岸美宅的地铁盘「大华·星曜营销中心:400-8080-420☎☎✅✅」西区四期,均价42192元/㎡,正在热销中!
大华·星曜营销中心:400-8080-420☎☎✅✅
大华·星曜营销中心:400-8080-420☎☎✅✅如果问2024年上海的“王炸”项目有谁?闵行浦江万达旁的地铁盘「大华星曜」西区四期必有一席之地!究其原因:约400万级享受前滩顶级繁华,全市仅此一盘!

大华·星曜营销中心:400-8080-420☎☎✅✅在上海,300-400万级的近地铁新房可谓凤毛麟角。像奉贤新城、青浦新城、徐行等板块的新房,虽然近地铁,但是板块基本属于边缘。

大华·星曜营销中心:400-8080-420☎☎✅✅从地图上看,浦东南部其他500万级板块距离基本都超20公里,部分400万级板块甚至接近30公里。以前滩中央活动区为圆心,与航头、新场、宣桥、祝桥、合庆相比,直线距离前滩仅约14公里,品质3房总价仅约400万级,这性价比简直绝了!

大华·星曜营销中心:400-8080-420☎☎✅✅上海滨江地带的性价比之王!上海的滨江地带,历来是房价的高地单价约10万起,就连紫竹也需要约8万左右。均价42192元/㎡,最低价仅约2.9万/㎡,堪称滨江地段的性价比之王!

大华·星曜营销中心:400-8080-420☎☎✅✅闵行浦江镇万达旁+轨交旁+水岸美宅产品力天花板闵行地铁盘「大华·星曜营销中心:400-8080-420☎☎✅✅」西区四期均价42192元/㎡最低价仅约2.9万/㎡
大华·星曜营销中心:400-8080-420☎☎✅✅在繁华的上海,社区水景已成为稀缺资源。不仅引入了曲线优美的树池,更在水景底部铺设了数百片蓝钻瓷片,每一片都经过全角度弧形定制,水刀精细切割。当微风轻拂,水面波光粼粼,仿佛星河在脚下流淌,星光点点,如梦如幻。


大华·星曜营销中心:400-8080-420☎☎✅✅园林奢享,珍稀树种触手可及!值得称赞的是,首付约55万起的尊贵项目,却以独特眼光和匠心独运,为业主移植了全国乃至全球的高价值高观赏性树种!
大华·星曜营销中心:400-8080-420☎☎✅✅从石榴、丛生紫薇的星光溪涧,到安徽、江西、江苏的5株乌桕,再到与融创外滩壹号院同款的日本黑松,每一处都流露出尊贵与不凡。更有河桦、朴树等高大树木,高度控制在8-12米。以及香气四溢的薄荷、薰衣草等植物,为你打造了一个四季皆景的观星森林。

大华·星曜营销中心:400-8080-420☎☎✅✅石材与铝板交织的星空连廊,归家之路更添浪漫风情在项目中,一段独特的星空连廊成为了亮点。这条连廊位于水景一侧,不仅为住户遮风挡雨,更提供了一处幽静的游园式归家体验。
大华·星曜营销中心:400-8080-420☎☎✅✅星空连廊的顶面采用香槟金铝板、墙面为爱马仕灰仿石砖,并镶嵌金属线条、就连地面都采用了夜里雪仿石砖。在这里,归家不再是简单的行走,而是一场视觉与心灵的盛宴。
大华·星曜营销中心:400-8080-420☎☎✅✅项目社区的中央,一座与众不同的第二景观会客厅——聆星客厅。立面装饰选用了极具典藏价值的威尼斯棕奢石,吊顶则是由精细切割的铝板镶嵌而成,地面更是采用了阿尔卑斯灰和福鼎黑拼花铺装,让人仿佛置身于艺术殿堂之中。
大华·星曜营销中心:400-8080-420☎☎✅✅更令人惊喜的是,墙壁上还巧妙地设置了电子壁炉,为业主在寒冷的冬季带来一丝丝暖意。
大华·星曜营销中心:400-8080-420☎☎✅✅地下地上精装双大堂,归家如诗如画地下双归家大堂设计,如星光璀璨,白色铝塑板吊顶、珠光面岩板和柔抛面瓷砖,打造出梦幻般的空间。而地上大堂更是尊贵感十足,香槟金的弧面铝板、立面干挂爱马仕灰蜂窝岩板,每一处都透露出不凡的品质。这不仅仅是一处居所,更是一个充满仪式感的家。现在,这一切都已实景呈现,未来已来,等你来发现!

大华·星曜营销中心:400-8080-420☎☎✅✅
大华·星曜营销中心:400-8080-420☎☎✅✅
上海9.29楼市新政发布:放松限购、优化信贷、买房降税!央行降首付、降利率!
上海进一步优化房地产市场政策 多措并举支持居民多样化住房需求
上海深入贯彻落实党中央、国务院决策部署,适应房地产市场供求关系的新变化,推动构建房地产发展新模式,加快建立租购并举的住房制度,加快构建房地产发展新模式,因城施策更好满足居民刚性住房需求和多样化改善性住房需求,促进房地产市场平稳健康发展。经市政府同意,9月29日,市住房城乡建设管理委、市房屋管理局、市财政局、市税务局、人民银行上海总部、上海金融监管局等六部门联合印发《关于进一步优化本市房地产市场政策措施的通知》(以下简称《通知》)。《通知》自2024年10月1日起施行。
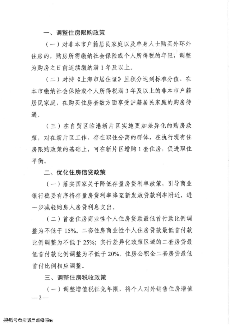
《通知》明确,为更好满足居民刚性和改善性住房需求,促进职住平衡、服务安居,进一步调整优化住房限购政策。
一是缩短非沪籍居民购买外环外住房所需缴纳社保或个税年限。对非本市户籍居民家庭以及单身人士购买外环外住房的,购房所需缴纳社会保险或个人所得税的年限,从“购房之日前连续缴纳满3年及以上”调减为“购房之日前连续缴纳满1年及以上”。二是提升持《上海市居住证》且积分达到标准分值群体的购房待遇。对持《上海市居住证》且积分达到标准分值、在本市缴纳社会保险或个人所得税满3年及以上的非本市户籍居民家庭,在购买住房套数方面享受沪籍居民家庭的购房待遇。三是在自贸区临港新片区实施更加差异化的购房政策。对在新片区工作、存在职住分离的群体,在执行现有住房限购政策的基础上,可在新片区增购1套住房,促进职住平衡。
《通知》提出,按照因城施策原则,优化个人住房贷款的有关政策。一是落实国家关于降低存量房贷利率政策。引导商业银行稳妥有序将存量房贷利率降至新发放贷款利率附近,进一步减轻购房人房贷利息支出。二是降低房贷首付比例。首套住房商业性个人住房贷款最低首付款比例从“不低于20%”调整为“不低于15%”。二套房贷从“不低于35%”调整为“不低于25%”;实行差异化政策区域从“不低于30%”调整为“不低于20%”。住房公积金二套房贷最低首付款比例相应调整。
《通知》要求,为降低住房交易税收成本,支持居民多样化改善性住房需求,一是调整增值税征免年限,将个人对外销售住房增值税征免年限从5年调整为2年;二是按照国家工作部署,及时取消普通住房标准和非普通住房标准,减少住房交易成本,更好满足居民改善性住房需求。




9月29日晚间,央行发布公告,宣布完善商业性个人住房贷款利率定价机制。允许满足一定条件的存量房贷重新约定加点幅度,促进降低存量房贷利率。市场期待已久的存量房贷利率调整政策正式落地。
随后,市场利率定价自律机制发布关于批量调整存量房贷利率的倡议(以下简称“倡议”)。倡议提出,各商业银行原则上应于2024年10月31日前统一对存量房贷(包括首套、二套及以上)利率实施批量调整,对于LPR基础上加点幅度高于-30BP的存量房贷,将其加点幅度调整为不低于-30BP,且不低于所在城市目前执行的新发放商业性个人住房贷款利率加点下限(如有)。使得利率水平靠近全国新发放房贷利率附近,预计平均降幅0.5个百分点左右。
为适应房地产市场供求关系的新变化,在批量调整和常态化调整阶段,均不再区分首套、二套房(有房贷利率政策下限且区分首套、二套的城市除外),引导首套、二套存量房贷利率降至全国新发放房贷利率平均水平附近,减轻存量房贷借款人利息负担。
央行:降利率、降首付
中国人民银行9月29日发布公告,完善商业性个人住房贷款利率定价机制,允许满足一定条件的存量房贷重新约定加点幅度,促进降低存量房贷利率。
市场利率定价自律机制同时发布倡议,各家商业银行原则上应在2024年10月31日前对符合条件的存量房贷开展批量调整。对于加点幅度高于-30基点的存量房贷利率,将统一调整到不低于-30个基点,且不低于所在城市目前执行的新发放房贷加点下限(如有),使得利率水平靠近全国新发放房贷利率附近,预计平均降幅0.5个百分点左右。
为适应房地产市场供求关系的新变化,在批量调整和常态化调整阶段,均不再区分首套、二套房(有房贷利率政策下限且区分首套、二套的城市除外),引导首套、二套存量房贷利率降至全国新发放房贷利率平均水平附近,减轻存量房贷借款人利息负担。
截至9月29日晚间,建行、工行等官微已跟进发布最新公告。
声明:本文由入驻焦点开放平台的作者撰写,除焦点官方账号外,观点仅代表作者本人,不代表焦点立场。
