南山璞缦(南山璞缦售楼处)首页网站-2025南山璞缦房价_楼盘评测丨地址丨详情丨售楼处电话丨 交房时间 南山璞缦楼盘欢迎您-小区环境-户型-价格-地址-楼盘
扫描到手机,新闻随时看
扫一扫,用手机看文章
更加方便分享给朋友
南山璞缦售楼处电话:400-8855-420【☎售楼处已认证】198㎡大平层,6.19认购开启!嘉定新城 南山璞缦 四期售楼处电话:400-8855-420【☎售楼处已认证】明天认购!加推建面约106-198㎡三房四房,共计102套!

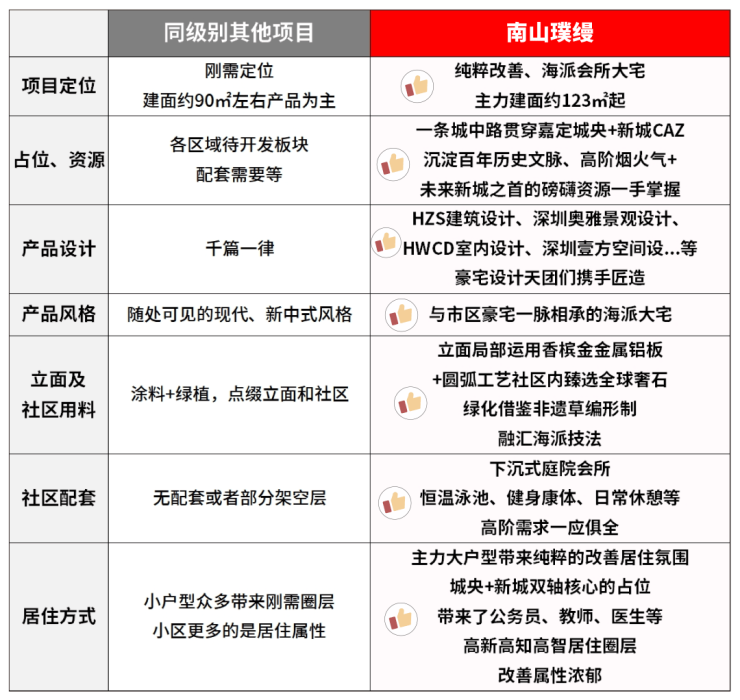
提起嘉定人们心中想到的可能是它深厚的文化底蕴、五大新城的盛名,但相信和“豪宅”二字实在难以联想到一起。
纵观嘉定的新房市场,普遍都是以刚需和改善为主,可现在却有一个打破了人们对嘉定房产界刻板印象的新盘横空出世,产品一经面世便引起了一阵不小的浪潮。
ta就是「南山璞缦」售楼处电话:400-8855-420【☎售楼处已认证】!
全球设计大师齐聚匠造
嘉定主城第一座海派精奢豪宅
嘉定首个恒温泳池会所大宅
高端圈层 领跑嘉定

效果图
这样优秀的产品力、极具优势的性价比,可以说在整个嘉定市场都见不到。
项目实景图

1深耕嘉定数载
只为磨砺出更好的产品
嘉定主城从不缺新盘,但缺区域王者。南山地产深耕嘉定数载,三年落地五子,成为嘉定拿地最多的房企,从南山·虹桥领峯、招商南山虹桥璀璨领峯、再到龙湖南山虹桥天玺领峯,南山·嘉荟领峯......在这每一部作品背后,皆源于南山地产对城市深耕的心意相通。

在全国“保交楼”依然如火如荼的当下,房企实力的重要性在置业考量中上升到了空前高度!尤其对于南山璞缦售楼处电话:400-8855-420【☎售楼处已认证】这样高端定位的住宅项目,由于公区硬件和额外服务的大幅增加,房企实力更深刻影响着后续生活的品质和二手市场的溢价!
而在这一领域,南山璞缦售楼处电话:400-8855-420【☎售楼处已认证】的背景实力同样堪称区域王者!南山开发(集团)股份有限公司始于 1982 年,是新中国第一家股份制企业!目前是国务院、广东省、深圳市三级国资委持股,国有资本占绝对主体地位的大型国有企业集团!其业务范围更横跨综合物流、产城综合开发、资管金融、制造业等多元领域!
而在房地产行业中,南山地产业务版图已经涉及一线城市,珠江三角洲、长江三角洲等16座城市,累计开发项目超过60个!无论背景实力,还是开发经验,可以说都是当下房地产市场中,最为稳健可靠的T0级房企!
2全球设计大师联袂
打造嘉定豪宅天花板
如果说,对板块的深耕,是南山地产坚守的“不变”。那么对产品属地化精研的尊重和投入,可以说,是让南山地产真正成为“嘉定王者”的关键。
首先从项目的设计师团队中不难看出,全国顶尖豪宅设计师团队荟萃于此,他们拥有着专为一线城市千万级顶奢豪宅设计的经验,如大宁金茂府、中海领邸玖序等,势必将南山璞缦售楼处电话:400-8855-420【☎售楼处已认证】打造为嘉定区豪宅标杆。

设计师团队示意图
相信有了这样高规格的设计投入,南山璞缦售楼处电话:400-8855-420【☎售楼处已认证】在社区打造的品质品味上都不会差。
社区是未来普通住宅与豪宅的分水岭,装修不满意大可砸掉重装,但社区审美、工艺、用材等就像地段一样,你后期花再多钱都无法改变。
在这里不得不提,南山璞缦售楼处电话:400-8855-420【☎售楼处已认证】在社区的打造的规格上,比起市区豪宅也不遑多让。
1、约45米长的奢阔建筑
作为板块内的首个海派艺术豪宅,南山璞缦售楼处电话:400-8855-420【☎售楼处已认证】从建筑处就展露出了它作为豪宅的气场。约45米长的奢阔建筑,其中不乏奢石点缀,从开始就给予业主无限尊贵感。
2、将上海市花元素融入外立面中
立面在上海市市花白玉兰花瓣的基础上提取形意,融入极简流线,勾勒现代都会高级感,圆弧曲线的应用,更是为天际线中增加了一抹海派的神韵。

3、汲取独属于嘉定的六大文化景观融入社区
建筑们围合出的中心花园中,州桥老街、秋霞圃、远香湖、古猗园、紫藤园、银杏古树等嘉定6景被南山地产提炼、转译,形成了具有在地文化特色的6大景观主题空间。

4、高规格恒温泳池会所,上海更高品质的圈层享受
项目配备的这个约1500平的恒温泳池,在嘉定主城可能是“独一份”的存在,这样高配的圈层服务平台,放眼当下顶豪市场也是独树一帜的存在,拥有上海“封顶”的身份感、人生享受。

5、悬瀑垂幕水景,视听顶级双重享受
下沉式环幕庭院,跌水景观环绕,池底仿黑金砂与宝石晶片闪烁,点缀百余灯珠,师法“琉璃水光” 形意,糅合视听五感,打造全浸式立体园境,天工巧夺,嘉定未见。
再来看看项目在户型的打造上也是做到了板块内的翘楚,除了是嘉定主城首个纯粹改善社区外,还是真正的稀缺大户型,每一个户型单拎出来都称得上是区域标杆!
172㎡4室2厅3卫
建面约172㎡4房户型,多娃家庭的进阶之选!奢阔尺度尽显家族气度!2梯2户, 子母双开门礼序入户,私密尊崇门厅;约16米四开间朝南,搭配约6米尺度横厅,揽四时风景入怀。
U型厨房设计,解锁烹饪烘焙无限可能;客卫干湿分离设计,日常起居更添从容。
198㎡4室2厅3卫
建面约198㎡4房户型,嘉定“收藏级”传世大宅!塔尖人士的挚爱之选!2梯2户的设计,子母双开门礼序入户,私密尊崇门厅,彰显尊崇生活仪式感。
约19米四开间朝南,南北通厅设计,十字中轴洄游动线,演绎云端平墅藏品;双套房全明卫设计,大幅提升居者生活品味与格调;主卧预留步入式宽敞衣帽间,双台盆设计,浴缸冲淋设施齐备,满足男女主人各自所需。
除了注定要抢破头的建面约172㎡和建面约198㎡之外,项目还有建面约103-143㎡3-4房可以选择。
105㎡3房2厅2卫
建面约105㎡3房户型,总价400万级即可上车!堪称同等总价段的改善天花板!三开间朝南,约9.6米大尺度南向面宽,最大程度揽光入室;客餐厅一体化 ,连接厨房和南向阳台,动线流畅,也是更大的欢乐聚场;创新研发S墙设计,预留冰箱专属位置,释放厨房使用空间 ;主卧套房设计,奢享独立卫浴和衣帽间,尽享尊崇。
123㎡3室2厅2卫
建面约123㎡3房户型,户型方正,三口之家的改善进阶之选!巧妙预留X空间,既可成为客厅空间的延伸,也可独立成室,实现更多功能想象。约12.5米南向面宽,搭配270°宽景阳台,窗外美景一览无余。
143㎡4室2厅3卫
建面约143㎡四房设计,不论是三代同堂还是二娃家庭,都舒居无忧!2梯2户的设计, 极具私密性的入户门厅,彰显大宅归家礼序 。独立玄关,既是归家仪式感,更添收纳空间;约14米朝南面宽,搭配约7米尺度横厅,尽显大宅风范; 东西双套房设计,奢享全龄世家的静谧时光。
3高端圈层 领跑嘉定
项目向北的南门之内,嘉定老城区集中了嘉定大部分的核心政务部门,嘉定区政府、嘉定海关、嘉定出入境管理局、嘉定区体育局等基本步行可达!
方便行政事务办理的同时,让南山璞缦售楼处电话:400-8855-420【☎售楼处已认证】的高端居住定位能够匹配足够的高端需求,也为未来项目业主构建纯粹的高端政要圈层奠定基础!
区位示意图

项目向南的南门之外,则对望嘉定新城核心的远香湖CAZ规划,保利大剧院、嘉定图书馆、嘉定宝龙广场、砂之船奥特莱斯(在建)等城市地标密布,结合一脚油门即达的距离,可以说城市名片级别的地标配套,未来都将成为南山璞缦售楼处电话:400-8855-420【☎售楼处已认证】高端客群最完美的会客厅!
实景图
当然,除了政务部门和城市地标,双城的各类能级堪比上海市区的生活配套,同样在项目周边一英里范围内便捷尊享!
项目位于位于新城和老城交界处,周边繁华热闹,拥有丰富的社区资源和便利的生活配套设施。向项目直线距离远香湖CAZ也很近,作为嘉定新城未来的发展核心,这里不仅拥有重磅的规划,还有高能级的生态和地标建筑群。

同时,近日嘉定新城轨交规划研究招标公告发布,该规划研究范围:嘉定新城轨道交通线路(自嘉定新城至上海市中心城区)及沿线地区,线路全长约42公里。
从本次公布的规划范围来看,起终点是嘉定新城与市中心,这与此前多次出现在规划讨论文件中的嘉定快线不谋而合。
去年底,嘉定有关部门便公开透露,今年作为实施“十四五”规划的关键一年,将加快推进14号线西延伸和嘉定快线的建设,加快提升区域交通枢纽能级。
虽然嘉定快线线路和站点均未确定,尚处于深化方案的研究阶段,但综合此前的消息,可大致得到以下信息:
嘉定快线是一条从嘉定新城到上海市中心的轨交射线,走向为从嘉定北出发,经过远香湖核心区,直连市区。
新增的轨交线对于南山璞缦售楼处电话:400-8855-420【☎售楼处已认证】来说无疑是重大利好!
周边商业氛围浓郁,项目直线距离在建中的砂之船奥特莱斯仅约1.5公里。
周边3公里范围内,还有诸如嘉定宝龙广场、百联嘉定购物中心、大润发、罗宾森广场、西云楼等大型商场,购物、美食、娱乐一站式服务,应有尽有。
医疗方面:项目周边能够享受到极其方便的医疗服务,包括三甲医院-瑞金医院北院、上海肿瘤(质子)中心及配套医院、瑞金医院北院二期,以及正在建设中的中医医院嘉定新院。
无论是需要紧急就医还是定期体检,都将为业主提供最高水准的医疗保障。
教育方面:在项目周围3公里的范围内,优质学府林立。
其中距离项目约2.8公里的上海民办华曜嘉定初级中学(原名上海民办华二初级中学),是教育部直属的重点中学,由华东师范大学第二附属中学承办。(新房不承诺学区,具体以政府公示为准)

休闲方面:嘉定千米一湖、百米一林,宜居的生态环境已经深入人心。
项目近邻远香湖CAZ,远香湖、保利大剧院、嘉定图书馆都在1.5公里范围以内,未来这里还将建设文化环、未来塔、活力谷等城市“新三件套”。

上期一房一价表:
声明:本文由入驻焦点开放平台的作者撰写,除焦点官方账号外,观点仅代表作者本人,不代表焦点立场。
