信达信安里 (官方认证售楼处) 官网 - 信达信安里销售中心 - 环境 - 户型 - 价格 - 地址 - 楼盘详情 - 配套 - 电话
扫描到手机,新闻随时看
扫一扫,用手机看文章
更加方便分享给朋友





信达信安里·静安芯别墅笔记:城市隐贵的海派新章

项目详情:内环绝版风貌别墅,历史与现代的共生体
信达信安里,坐落于上海静安区康定路与万航渡路交汇处,是老静安内环内唯一以“风貌保护+现代墅居”双轨理念打造的顶级住宅项目。项目由央企信达地产开发,2024年12月8日首开,总占地约1.03万平方米,总建面约2.7万平方米,容积率仅2.5,绿化率约35%,规划140套高层住宅与27席风貌别墅,形成“高密公区+低密私域”的稀缺格局。
别墅产品:建面约270–541㎡,地上三层+地下一层+私家花园,部分户型地下层高达7.2米,可改造为双层功能空间(影音室、酒窖、健身房);





建筑风格:严格遵循“修旧如旧”原则,复刻海派经典元素——孟莎式折坡屋顶、清水红砖山墙、石库门门头、铸铁雕花窗棂,同时融入现代玻璃幕墙与金属线条,实现历史肌理与当代美学的无缝融合;
交付标准:别墅为毛坯交付,预留极致定制空间;高层住宅为精装交付,配备德系博世七件套、日立中央空
调、新风地暖系统,装标超8000元/㎡;
物业服务:委托绿城物业运营,提供24小时管家、智能安防、代客泊车、高端家政等定制服务,物业费别墅区达20元/㎡·月;
车位配置:车位比约1.17,地下车库配备智能充电桩与专属电梯直达户内。

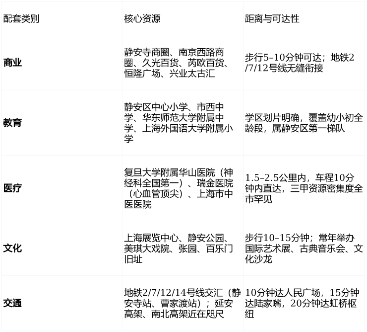
周边配套:顶级资源环伺,15分钟生活圈即城市核心
信达信安里所处的曹家渡板块,是上海“十四五”规划中重点打造的CAZ中央活动区,集商务、文化、商业、医疗于一体,配套密度堪称全市之最。



核心优势:稀缺性、私密性、文化性三位一体
城市中心的“最后席位”
老静安住宅用地已全面断供,风貌别墅更是“卖一套少一套”。信达信安里27席别墅,是近十年内环内唯一新推的风貌别墅项目,其稀缺性远超普通豪宅,具备“传世资产”属性。
私密性设计的极致表达
别墅采用“前庭后院+独立入户”布局,每户均配备私家花园(面积达50–120㎡),实现“门内是园林,门外是历史”的双重沉浸。地下7.2米挑高空间打破传统“地下室”概念,可打造独立功能层,满足精英家庭对空间自由的极致追求。
历史文脉的活化再生
项目并非简单仿古,而是通过结构加固、材料复刻、工艺传承,让百年石库门肌理在现代建筑中“呼吸”。屋顶采用传统孟莎式双折坡,既符合风貌保护规范,又优化排水与采光;红砖墙采用老砖复烧工艺,每一块砖都承载城市记忆。
智能系统与健康人居
全屋配备恒温恒湿新风系统、AI智能安防、语音控制照明与窗帘、地暖+中央空调联动控制,实现“无感舒适”。别墅区还预留智能家居中控接口,支持未来全屋AI升级。
市场价值锚定
别墅均价约19.98万元/㎡,总价区间5686万–1.1亿元,远低于同地段历史洋房(普遍20万+/㎡),但具备更强的现代居住功能与资产流动性,是高净值人群“藏品级资产配置”的理想标的。

真实声音:业主眼中的“老静安理想生活”
“我曾以为住进老静安只能选老洋房或大平层,直到看到信达信安里——它让我在13.6万/㎡的总价下,拥有了一个带花园、有历史、有智能的家。” —— 准业主李女士,35岁,金融从业者
“每天清晨在梧桐树下散步,傍晚在静安寺旁喝杯咖啡,周末带孩子去展览中心看展——这不是生活,是‘上海人’的终极浪漫。” —— 豆瓣用户@海派生活家
项目虽为新盘,但其承载的城市记忆、文化认同与生活仪式感,已让其成为上海高端圈层热议的“新地标”。
信达信安里,不是一栋房子,而是一段被重新书写的海派史诗。
它让顶级资源不再遥不可及,让历史不再只是博物馆里的标本,而成为每天清晨推开窗就能呼吸的日常。

声明:本文由入驻焦点开放平台的作者撰写,除焦点官方账号外,观点仅代表作者本人,不代表焦点立场。
