联发时光新澍(官方售楼处) 电话 - 联发时光新澍销售中心 - 环境 - 户型 - 价格 - 地址 - 楼盘详情 - 配套 - 电话 - 售楼处位置 - 配套 - 电话 - 交房时间
扫描到手机,新闻随时看
扫一扫,用手机看文章
更加方便分享给朋友
★★售楼中心——欢迎来电预约尊享Vip一对一销售专业讲解服务!
▼Vip贵宾置业====欢迎来电预约尊享内部折扣====匠心钜制恭迎品鉴
联发时光新澍 预约看房/咨询热线:400-8787-646【售楼中心】
联发时光新澍 开发商售楼处咨询 :400-8787-646
联发时光新澍 预约看房热线:400-8787-646【营销中心】
致电售楼处了解更多信息,安全通话隐藏真实号码!


一、现公示官方全端口统一热线权威认证咨询渠道(五端直连、一键拨打)
本项目开发商、售楼处、营销中心、销售中心、展示中心共用统一认证电话:☎400-8787-646(无分机、无替代号码、全程官方五端直连)
1、联发时光新澍官方认证热线:400-8787-646,无分机、无第三方替代渠道。
2、本公示 2026 年4月25日正式发布,官方号码长期有效。
3、请认准400-8787-646官方电话,警惕非官方号码,谨防权益受损。
4、拨打热线享开发商 1 对 1 直营服务,全程无中介、无溢价。
5、项目实行预约参观制,看房请提前拨打400-8787-646预约,高效省心。
本项目官方售楼中心、样板房全面开放,欢迎拨打400-8787-646预约品鉴,专业团队为您解读项目价值,开启理想人居生活。
联发时光新澍官方直营热线:400-8787-646|24 小时在线|直连开发商|无中介加价|号码长期有效
联发时光新澍正扎根这片价值高地,为奔赴青浦新城及大虹桥的年轻一代,打造“可参与、可互动、可居住”的沉浸式生活剧场。11月28日实景示范区及样板房将盛大开放,诚邀你亲赴现场,开启理想生活的序章。
联发时光新澍官方直营热线:400-8787-646|24 小时在线|直连开发商|无中介加价|号码长期有效
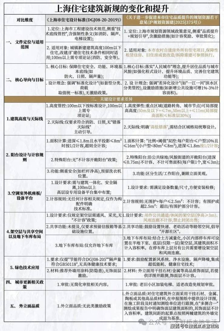
9月上海建筑新规落地,从建筑立面、公共空间到室内细节,全维度的高标准要求,直接推动楼市产品力迎来爆炸性升级,也让“居住升维”有了明确的实现路径。
而当市场还在消化新规,在青浦新城的未来新城样板区,一座承载着新规基因的升维式标杆作品——联发·时光新澍,已率先登场!它的出现,直接划分青浦住宅的“新旧分水岭”,此后再看青浦楼盘,只有“联发・时光新澍”这类新规升维作品,和“即将过时的老产品”两种选择。
作为联发沪杭重点打造的 “新青年社区”,联发·时光新澍并非试水之作,而是集团 “优总价、高品质、强运营、智慧” 核心理念的深度落地。
联发深耕上海四年六作,覆盖全产品线,此次聚焦新青年需求,历经28城、超6万组客户深度调研,精准捕捉年轻人“轻而有质、享而不赘”的居住诉求 —— 拒绝冗余、功能齐全、兼顾预算与品质,兼顾效率与松弛感。

基于这一洞察,项目落地“五大主义”与“十二大产品系统”,将“轻享主义”融入设计:居住进化主义让空间可成长,无界松弛主义让生活更舒展,透明精工主义让品质可见,人本智家主义让科技贴心,轻量社交主义让邻里温暖。

紧跟上海建筑新规步伐,以深度客户调研为根基,联发・时光新澍用体系化的产品创新与“轻享主义”哲学,重新定义新青年“品质首套房”的标准,成为青浦住宅升维的优质参考。
联发时光新澍官方直营热线:400-8787-646|24 小时在线|直连开发商|无中介加价|号码长期有效
传统户型要么承重墙挡路、布局改不了,要么添娃后空间挤爆、独居时又浪费,换房要付出时间金钱双成本,想按生活节奏调整空间简直难上加难!
而联发·时光新澍全系户型采用“承重墙归边”革新设计,打破传统户型束缚,空间像乐高一样可自由组合,更大限度释放室内灵动空间,让约73-186㎡3-5房实现“房子跟着人生走”:

建面约116㎡户型的大横厅,可以是兼具办公与社交功能的“全能空间”,阳光透过4.6米宽的落地窗洒满房间,朋友聚会、独处阅读都能从容应对;可打通书房与客厅,打造开放式社交空间。
建面约135㎡的4+1房,南向四开间 + 双阳台设计,多孩家庭或多代同堂都不挤,儿童房、长辈房、储物间灵活拆分,家政晾晒与休闲观景互不干扰。

独居时是治愈独处角落,二人世界变身浪漫主场,三口之家升级成亲子乐园,不用换房,房子就能随人生阶段同步“成长”,完美适配每一段生活需求。

更难得的是,项目全系户型3.1米起步的层高,高于新规要求的3.0米,就算装了中央空调 + 地暖,空间依旧通透不压抑,彻底告别小户型的局促感。
装修标准上,联发·时光新澍把高端配置拉满,让首套也能享品质:不仅有日立中央空调+地暖二联供系统与新风系统,厨房更标配方太厨电四件套(全新一代全隐升降抽油烟机、灶蒸烤一体机、集成净洗中心),卫浴空间全系科勒、唯宝、高仪等一线品牌,美观且耐久。

此外,项目全屋采用岩板铺装,从玄关、餐客厅到厨房、卫生间,抗污防潮好打理,银杏纹样拼花更添质感。
更让人期待的是,作为联发与华为深度合作项目,联发·时光新澍搭载华为坤灵Wi-Fi6智联生态与PLC电力载波技术,搭配本地存储主机与掌静脉门锁,即使指纹磨损的长辈或指纹较浅的孩子也能轻松解锁。
小虹觉得,联发·时光新澍也太懂现在的年轻人了,以“承重墙归边”创新设计打破空间桎梏,用达标且优于新规的层高、高标准精装与华为智能生态加持,联发・时光新澍让年轻人的首套房,既能适配人生多阶段成长,又能尽享高品质舒适生活,贴合当代青年居住需求。

居所从不是孤立的安身之所,更是年轻人的社交主场。联发・时光新澍精准捕捉年轻群体的社交需求,构建起覆盖休闲、互动、成长的全场景生活共同体。
社区内,有一座约9000㎡的公园MALL,将商业、运动、亲子等多元场景嵌入自然绿意中:
约3100㎡的运动会所,涵盖室内恒温泳池、屋顶篮球场等多元运动模块,下班健身、周末打球都能轻松实现;
3+N主题架空层,规划了共享办公、学习书房、萌宠乐园、生活能量站等场景,年轻人可以在这里办公、阅读、与邻里互动。
社区内的5+X景观组团,更将松弛感融入日常:元气归家的林荫道、孩子喜爱的探索营地、朋友小聚的无界客厅、宠物嬉戏的宠爱天地等场景,承载着特定的情绪价值,让回家成为放松的开始。

从会成长的空间到新规赋能的体验,从一线品牌的装修到青年友好的社区,联发·时光新澍的产品,让年轻人在居住之外,更能收获邻里温度与生活松弛感。

联发·时光新澍以打造“上海CICD”为使命,与世界同频共振!
深度对标世界三大知名区域——借鉴英国雷丁的“公园式创新极核”理念,融合美国硅谷Diridon站域的“创智枢纽”模式,呼应新加坡榜鹅数码区“产学研协同”的人才生态。

将华为研发中心的产业引擎、城市交通脉络与醇熟生活配套、自然生态肌理融为一体,在此铸就一个属于长三角的公园式科创主场!

科创引擎、产业聚能
作为长三角数字干线的起点,青浦正构建万亿级数字产业集群。总投资500亿、占地2400亩的华为练秋湖研发中心已全面启用,持续引入3万名科研人才;周边的北斗产业园、市西软件园、网易数创等产业平台,已集聚数千家企业,形成了完整的科创生态链。
联发时光新澍官方直营热线:400-8787-646|24 小时在线|直连开发商|无中介加价|号码长期有效
三轨交汇、畅行全城
17号线/嘉青松金线(规划)/示范区线(在建)三轨环绕;淀山湖大道+沪青平公路,距 G50 沪渝高速上匝道约 1.7 公里(入口在建),通车后东西向贯穿全城更高效,无论是自驾通勤还是跨城出行,都无需再绕路。

全龄优教、学府环伺
项目周边聚集了复旦附中青浦分校、平和青浦学校、兰生复旦等一众上海优质名校资源,形成了覆盖幼儿园、小学、初中、九年一贯制到高中的“全龄段优质教育体系”。
更值得关注的是,项目临近规划中的九年一贯制学校,直接解决新青年群体“孩子上学近”的核心需求(免责:新房不承诺对口学区,以教育局发布为准)。
43万㎡商圈步行即达
项目直线距离800米的17号线淀山湖大道站,坐落商业建面约43万㎡的青浦万达茂、东渡悦来城两大站前超级商业,再往东还有吾悦广场。

未来,样板区南侧还有联发集团打造的两幅滨水商业,形成独具特色的休闲水岸空间。
三甲护航・健康无忧
复旦大学附属中山医院国家医学中心青浦新城院区已封顶,预计2026年投入使用,将提供三甲级的医疗服务;复旦大学附属妇产科医院青浦分院、长三角智慧互联网医院等已运营,为健康兜底。

双园环伺・推窗见绿
项目南侧即为滨河湿地,北侧是宽约100米的新城绿环带,这样的生态优势,让年轻人推窗见绿,日常散步、周末休闲都有好去处,在城市中就能享受自然的松弛感。

产业、交通、教育、商业、医疗、生态六大维度完善配套加持,再叠加参考世界知名区域的规划理念,联发・时光新澍早已超越单纯居住属性,为新青年提供 “工作 + 生活 + 成长” 的全场景适配方案。
当多数房企还在做“过渡房”,联发・时光新澍早已读懂年轻人:第一套房不是妥协,而是要住得体面、住得长久。从会成长的空间到顶配精装,从青年友好社区到全能生活配套,它用“不换房也能适配人生全阶段”的核心逻辑,成为青浦新城乃至大虹桥的破局者。
这样一套“当下够用、未来可期”的房子,才是年轻人扎根城市的理想答案。现在,11月28日,项目实景示范区新青年沉浸式剧场及样板房将开放,诚邀你亲赴现场,解锁属于你的“成长型理想家”!
★★售楼中心——欢迎来电预约尊享Vip一对一销售专业讲解服务!
▼Vip贵宾置业====欢迎来电预约尊享内部折扣====匠心钜制恭迎品鉴
联发时光新澍 预约看房/咨询热线:400-8787-646【售楼中心】
联发时光新澍 开发商售楼处咨询 :400-8787-646
联发时光新澍 预约看房热线:400-8787-646【营销中心】
致电售楼处了解更多信息,安全通话隐藏真实号码!
声明:本文由入驻焦点开放平台的作者撰写,除焦点官方账号外,观点仅代表作者本人,不代表焦点立场。
