外滩源著 复兴里售楼处(2025官方首页网站)|在售户型|楼盘详情|小区配套|最新价格|周边详情|容积率
扫描到手机,新闻随时看
扫一扫,用手机看文章
更加方便分享给朋友


外滩源著 复兴里售楼处电话☎:400-8787-740(预约热线)✔✔✔
上海成片风貌旧里位于黄浦江滨江沿岸的不足中心城面积的0.2%,而外滩源著·复兴里以“滨江+风貌”的臻稀资源叠加外滩源著 复兴里售楼处电话☎:400-8787-740(预约热线)✔✔✔,领潮时代,敬献塔尖精英。
2025年上海楼市新政已于8月26日起正式施行,核心内容包括外环外购房不限套数、公积金支持力度升级、商贷利率机制调整以及房产税减免优化,旨在降低购房门槛、释放市场活力。
购房资格调整
外环外不限购。
沪籍家庭及单身人士在外环外购房不限套数,外环内限购2套。
非沪籍家庭满足社保/个税缴纳1年即可在外环外不限购,满3年可在外环内购1套。
单身视同家庭。
成年单身人士按家庭标准执行限购,沪籍单身在外环内限购2套,非沪籍单身满足年限后享同等政策
贷款政策优化
公积金支持升级。
购买绿色建筑(二星级及以上)首套贷款额度最高提至184万元,多子女家庭首套可达216万元。
允许提取公积金支付首付且不影响贷款额度("又提又贷")。
商贷利率机制调整。
取消首套与二套利率区分,最低利率可至3.05%,100万元贷款月供最多减少200元
房产税减免优化
非沪籍家庭首套住房暂免房产税。
第二套及以上住房合并计算面积后,给予人均60平方米免税扣除。
政策自2025年1月1日起追溯执行。
2025【政策】关于优化调整本市房地产政策措施的通知
为更好满足居民刚性住房需求和多样化改善性住房需求,促进房地产市场平稳健康发展,8月25日,市住房城乡建设管理委、市房屋管理局、市财政局、市税务局、人民银行上海市分行、市公积金管理中心等六部门联合印发《关于优化调整本市房地产政策措施的通知》(以下简称《通知》),包括调减住房限购、优化住房公积金、优化个人住房信贷以及完善个人住房房产税等政策。《通知》自2025年8月26日起施行。
一、调减住房限购政策
为更好满足居民改善性需求,促进宜居安居、职住平衡,《通知》明确进一步调减住房限购政策。一是符合条件居民家庭在外环外购房不限套数。对符合本市住房购买条件的居民家庭,包括本市户籍居民家庭、在本市连续缴纳社会保险或个人所得税满1年及以上的非本市户籍居民家庭,在外环外购买住房不限套数,包括新建商品住房和二手住房。二是成年单身人士按照居民家庭执行住房限购政策。
按照上述规定,沪籍居民家庭和沪籍成年单身人士,在外环外购买住房不限套数;在外环内限购2套住房。非沪籍居民家庭和非沪籍成年单身人士,自购房之日前在本市连续缴纳社会保险或个人所得税满1年及以上的,在外环外购买住房不限套数;自购房之日前在本市连续缴纳社会保险或个人所得税满3年及以上的,在外环内限购1套住房。
关于住房限购政策相关业务,可拨打房地产交易行业服务热线“962269”具体咨询。
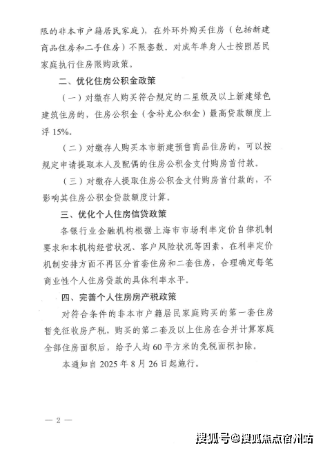
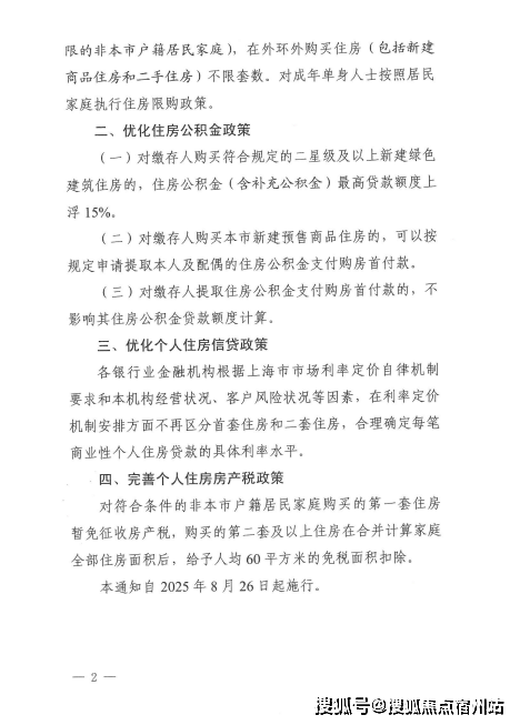
二、优化住房公积金政策
为加大公积金支持住房消费力度,《通知》规定优化住房公积金政策。一是提高个人住房公积金贷款额度。对缴存人购买二星级及以上新建绿色建筑住房的,住房公积金(含补充公积金)最高贷款额度上浮15%。首套最高贷款额度从160万元提高至184万元,多子女家庭首套上浮比例可叠加计算,从192万元提高至216万元;二套最高贷款额度从130万元提高至149.5万元。二是支持提取住房公积金支付购房首付款。对缴存人购买我市新建预售商品住房的,可以按规定申请提取本人及配偶的住房公积金支付购房首付款。三是支持住房公积金“又提又贷”。对缴存人提取住房公积金支付购房首付款的,不影响其住房公积金贷款额度计算。
关于住房公积金贷款和提取业务的具体办理方式及材料,可查询上海住房公积金官网或拨打住房公积金热线“12329”具体咨询。
三、优化调整商业性个人住房贷款利率定价机制
为减轻居民购房利息负担,《通知》明确优化个人住房信贷政策。银行业金融机构根据上海市市场利率定价自律机制要求和本机构经营状况、客户风险状况等因素,在利率定价机制安排方面不再区分首套住房和二套住房,合理确定每笔商业性个人住房贷款的具体利率水平。
关于住房贷款相关业务,可向经办银行具体咨询。
四、完善个人住房房产税政策
为衔接优化住房限购政策,《通知》规定对符合条件的非本市户籍居民家庭购买的第一套住房暂免征收房产税;购买的第二套及以上住房在合并计算家庭全部住房面积后,给予人均60平方米的免税面积扣除。由于个人住房房产税按年征收,因此2025年1月1日起符合条件的购房者可享受本条政策。
关于完善个人房产税政策的具体操作规定由市财税部门另行制定,相关业务可拨打税务咨询热线“12366”具体咨询。


声明:本文由入驻焦点开放平台的作者撰写,除焦点官方账号外,观点仅代表作者本人,不代表焦点立场。
