交付预告│金秋十月 幸福启航 孝感新城悦隽即将交房
扫描到手机,新闻随时看
扫一扫,用手机看文章
更加方便分享给朋友
本期交付房屋:武汉新城·孝感悦隽G6、G7、G8、G9
交付时间:10月25日-10月28日9:00-17:00
交付地点:孝感悦隽S3商铺
交付对象:武汉新城·孝感悦隽已达到交付条件业主

交付流程:签到>>地产结算>>物业签约>>物业结算>>钥匙领取>>礼品领取(仅限10月25日-10月28日)>>验房。
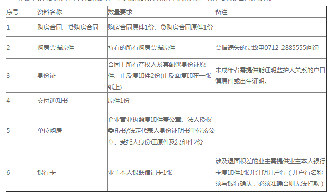
交付所需要资料:
在集中交付的时间里为了给您提供一个更顺畅的交付体验,请您先检查以下资料是否已经带齐。

交付问答
1、如本人无法前来,可否委托他人代办?
如果您本人不能前来,可委托他人代办。代理人需提供公证过的委托书、代理人身份证原件及复印件、可证明双方关系的材料(户口本、结婚证等),置业顾问现场与业主进行电话确认。
2、暂时不会立即入住,也需要缴纳物业管理服务费吗?
根据物业公司合同约定,在房屋交付之日起就对小区履行物业管理的义务。
3、现场收费可以刷卡、微信、支付宝支付吗?
我们现场准备了PoS机(不接受现金),您可以携带银联标志的银行卡(储蓄卡)支付。现场不支持微信及支付宝付款。
4、验房流程是什么样的?
验房派单、下载验房任务→现场验房、问题记录→验单打印、业主签字。
5、对于资料、收房钥匙移交需要注意哪些?
物业人员会陪同业主清点资料包内各类资料、钥匙等,并对资料內容做逐一解释,请业主签字确认。
6、房款等发票原件遗失了怎么办?
购房发票如有遗失需到报社登遗失声明(国税局要求),也可致电0712-2885555问询。

来源:武汉新城控股幸福会
声明:本文由入驻焦点开放平台的作者撰写,除焦点官方账号外,观点仅代表作者本人,不代表焦点立场。
